中共中央、国务院印发并实施《“健康中国2030”规划纲要》。“健康中国2030”规划纲要是今后15年推进健康中国建设的行动纲领。中国大健康产业正步入黄金期,健康服务业将翻四番,3 .8万亿增至16万亿,健康服务业已被国际经济学界确定为“无限广阔的兆亿产业”。
康养产业将迎来前所未有的发展契机。

二、各地纷纷拉开康养产业大开发的序幕

1.整合康养新业态
2.构建健康医学新体系
3.打造康养服务新平台

01. 康养产业界定
(一)产业定义
康养产业的内涵分为狭义和广义两方面。从狭义方面看,康养产业发展起源于健康和养老,其基本保障在于健康和安全。根据我国当前的发展情况,狭义的康养产业主要是为了应对老龄化冲击、迎合并开发老年人口消费市场,而提供的包括健康、养生和养老三方面内容的产品和服务,主要的服务对象也是老年人和对康养服务有较高质量和多层次需求的群体,目的在于健康的促进和管理,养老和疾病的预防、治疗、康复等。
从广义看,康养主要是指通过一定的养生和医疗手段,为满足人们对健康幸福生活的追求,使人在身体、心理、生活以及社会适应性方面都处于一种健康良好的状态。康养产业服务于全年龄段、全体居民,由健康、养生、养老向医疗、文化、体育、旅游等诸多业态延伸,逐渐形成一个整体的生态系统。
(二)产业类型
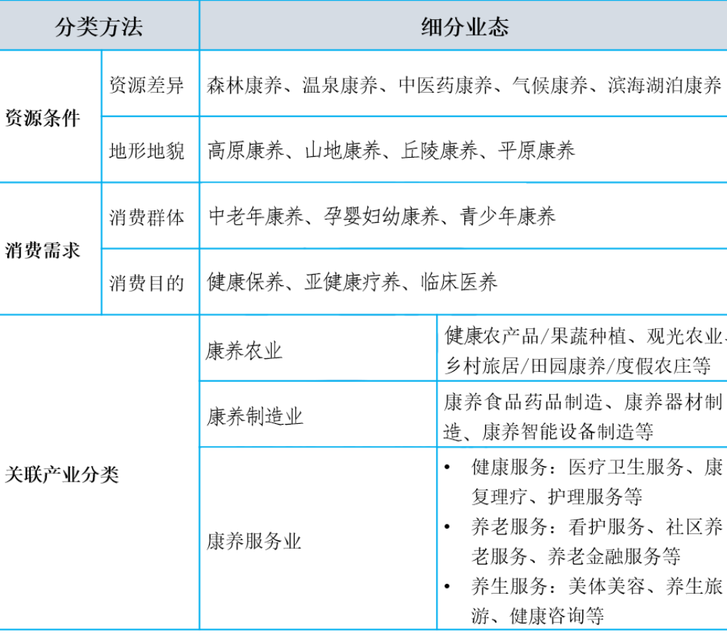
康养产业就是为社会提供康养产品和服务的由各相关产业部门组成的业态综合。康养产业集合了第一、第二、第三产业,产业链条长、覆盖面广、辐射性强,包含医疗服务、休闲保健、康体健身、养生养老、健康管理、营养食品、文化旅游等多个与人类健康紧密相连的生产和服务领域。一般来说,根据资源条件、消费需求、关联产业的不同,又可以衍生出不同的康养产业业态,如下表所示。
表 1 康养产业业态分类

02. 康养基地类型
(一)康养基地概念
康养基地是康养产业的载体,为康养产业发展提供重要的土地与空间资源,支撑各类康养业态蓬勃发展。对康养产业布局就必须找到适合发展的地方,并利用其自然禀赋,结合人文历史、区位便利等优势将其建设成为因地制宜的、资源互补的康养项目,开发形成康养基地。
(二)康养基地主要类别
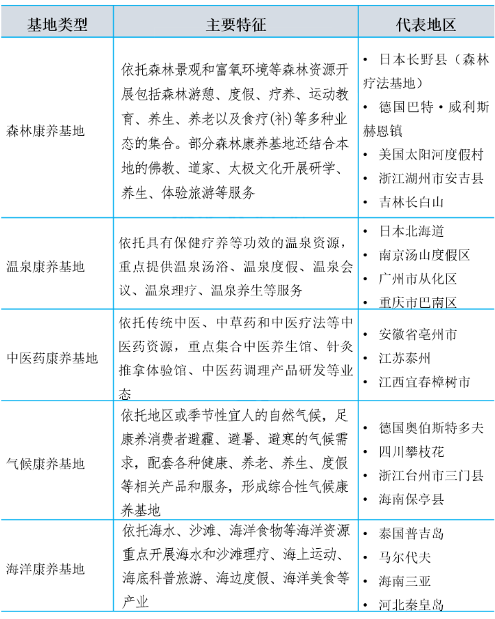
康养基地主要包括康养主题小镇、康养产业园区、康养养护社区、康养康复医院、康养旅游区、田园综合体等产品开发模式。由于康养基地的选择和建设受地区自然禀赋的差异的影响较大,通常以基地的资源条件作为分类依据,按照森林康养基地、温泉康养基地、中医药康养基地、气候康养基地、海洋康养基地等类型,各类型康养基地的特征如下表所示。
表 2 主要康养基地类型及其特征

03.产业融合模式
随着经济社会发展,康养产业呈现出产业深度融合发展的特征,康养+文化旅游、康养+医疗、康养+体育等融合发展模式不断涌现,康养产品和服务供给日益多元化,康养产业生态日趋完善。
康养+文化旅游。康养旅游是康养产业与文化旅游产业融合的体现,是旅游产业的重要组成部分,以康养文旅度假作为主要模式。康养文旅度假模式的特点是依托目的地良好的资源禀赋,比如具有不可替代性与高康养价值的自然生态资源(如温泉云海、江河湖泊、森林山地、乡村田园、气候资源、滨海资源、中医药资源等),或地方独特的人文资源(如地方民俗、节庆活动、传统建筑、特色食材、烹饪传统、宗教文化、养生文化等),打造以优势资源为主题、拥有康养相关核心吸引物的健康养生项目,开发建设康养基地。养生度假、温泉药膳、旅居养老等,都是康养旅游的表现形式。
康养+医疗。康养医疗模式是将医疗服务和康养服务结合,提升医疗卫生保健相关服务的舒适度,主要有两种类型:一类是以治疗和修复为目标,针对临床状态的病患群体,以医疗科技为支撑提供医养服务,比如美国、德国、瑞士、日本、韩国、印度、泰国等世界知名的医疗旅游目的地,依托知名医疗机构、诊所、专科医院,在周边形成的医疗康养基地。另一类是以“治慢病、防慢病、治未病”为目标,针对亚健康人群以及老年人、慢性病人、残疾人等康复服务对象,依托疗养康复基地,提供辅助性的慢病康复诊疗、个体健康状态调养服务,并可涵盖健康检测、康复、养老、护理等一系列服务。
康养+体育。体育运动在推进健康关口前移、慢性病干预、健康促进、生活品质提升等方面的作用日益凸显,康养产业和体育产业的融合程度不断增强,运动康养也逐渐成为康养产业、康养旅游的重要组成部分。当前,各地区发展运动康养,多数与体育旅游目的地建设相结合,依托当地的地理条件(比如山地、气候、森林、湖泊、滨海、沙滩、草场等),发展对应的大众体育活动和户外运动,比如山地运动(山地骑行、登山、攀岩、越野、射箭、探险)、水上运动(游泳、钓鱼、跳水、冲浪、划水、潜水、帆船)、户外拓展、康养运动(太极拳、瑜伽、健身操)、常规体育活动(徒步、马拉松)等康体康养活动,形成全民健身品牌,打造职业体育赛事和精品赛事IP,规划体育旅游线路,开发建设运动康养基地。
康养+保险。伴随“健康中国”战略深入实施,以及我国老龄化进程明显加快,金融机构(尤其是人寿保险企业)在竞争中高净值人士的商业养老金、人寿保险、家庭资产配置(如信托)等业务过程中,为提升服务水平、实现差异化发展,逐步走向整合康养产业链资源,围绕“康养+保险”打造生态圈的道路。具体来说,保险机构通过自行打造或者外部合作,链接医疗健康资源(如生命银行/细胞库、康复医院、肿瘤早筛等检验检测机构)、养老服务资源(如高端养老社区、城市养护机构、社区居家养老服务机构、各类养老地产商),从而为客户提供一体化的医疗健康养老服务解决方案。
04.康养旅游概况
(一)市场规模
康养旅游蓬勃兴起,银发族为重要推动力。从全球市场看,根据全球健康研究院GWI《2023全球健康经济监控报告》预测,2023年全球康养旅游市场规模达到8680亿美元,超过疫情前水平,2024年将达到1万亿美元,2027年则将增至1.4万亿美元。老龄化是我国未来较长时期基本国情,而银发族展现出更频繁的出游意愿和更强大的消费能力,则推动了兼顾保健、休闲、居住属性的康养旅游新业态日渐兴起。中国旅游研究院在2023年发布的《中国老年旅居康养发展报告》中指出,老年旅游将是老龄产业经济中增长最快领域,“十四五”末我国老年国内旅游收入将达到1.14万亿元,市场规模较大。
(二)发展现状
国内康养旅游初步形成以资源为依托,多种模式综合发展的格局。我国已初步形成以森林、温泉、中医药、海洋等资源为主要依托,以运动休闲、康体养生度假、康疗旅游、养老度假、文化康养等多种模式综合发展的格局。目前,国内初步形成了围绕发达城市群(长三角、珠三角、京津冀)和特色资源(北方森林草原、西南生态文化、海南生态气候、山东滨海)的重要康养旅游目的区域,发展出了一批以康养旅游为主要产品类型和品牌目标的企业。
我国康养旅游处于初级阶段,市场体系尚未形成。中国康养旅游仍浮于表面,现有康养旅游产业设计粗放,遍地开发却未成体系,行业内缺少康养旅游龙头企业和高端特色项目引领,康养旅游产品在规划、创意、设计等方面还存在较大提升空间,养生特色难以突出,康养旅游市场体系尚未形成,与国际发展还存在较大差距。
康养旅游市场竞争不具有强烈的排他性,市场格局较为分散,企业所占市场份额均较小。康养旅游企业依托的旅游资源和经营模式不尽相同,游客在出行旅游时可选择的目的地与游玩形式较为广泛,因此,本行业内各企业的市场竞争不具有强烈的排他性。同时影响客源的因素还包括资源景区(点)的性质与知名度、地理位置与交通便利情况、接待能力水平以及宣传和推广等,所以各康养旅游景区(点)所占市场份额都比较小。但康养旅游行业整体市场化程度较高,竞争主要集中在资源、品牌、交通、网络等方面,呈现为区域性的竞争。
(三)发展趋势
开发多元化、特色康养旅游产品体系。康养旅游产品的打造更加注重将目的地特色资源与整个旅游过程相融合,开发与之相配套的多种活动,增加游客的舒适性。同时,康养产品的层次应根据旅游市场需求打造高、中、低三种类型,以满足不同层次消费人群的康养需求。低端产品主要依托景观资源优势打造“养眼”系列基础产品;中端产品可通过运动康体类养生项目打造“养身”系列产品;高端产品则以人文资源为主打造“养心”系列产品。
品牌缔造康养旅游新纪元。发挥品牌的作用对康养旅游目的地的发展至关重要,在积极发展康养旅游的大背景下,树立品牌形象,找准品牌定位是未来的康养旅游营销的关键。以地区特色资源要素为支撑构建康养旅游品牌体系,打造康养旅游示范基地。如天津健康产业园、河北秦皇岛市北戴河区、上海新虹桥国际医学中心、江苏泰州市姜堰区等示范基地已形成大品牌。
05.森林康养概况
(一)概念及分类

表 3 森林康养产品分类

(二)发展现状
发展模式与市场主体。森林康养基地的主要模式为借助地方政府资源,锁定森林康养需求并建设森林康养基地,通过森林资源、森林体验项目吸引市场客群,以门票、项目经营收入、酒店以及其他配套设施收入获取盈利。森林康养基地中大部分作为国家自然保护区,其生态价值极为重要,因而在第一批以经营主体为单位申报的国家森林康养基地中,超过60%的运营主体为林业管理局或各地政府投融资的平台企业,在保障森林林场质量、康养基地建设标准方面执行力到位。森林康养市场快速发展,在新冠疫情大流行之前也吸引了诸多旅游景区开发公司、酒店管理公司以及投资机构,其在森林康养基地投资中也占据了重要地位,森林康养的具体观光、运动体验、疗愈康复等项目由专业运营公司参与开发,会更符合市场需求趋势。
森林康养重点地区。全国森林康养产业发展较好的省份为浙江、四川、贵州、福建、广西等地。
——浙江。森林康养是浙江林业第一大产业,2021年森林康养产值2348亿元,市值100亿元以上的企业有9个;全省共有70多个县(市、区)、600多个乡镇、3000多个村、50多万人直接从事森林康养经营活动,带动社会就业200万人,带动其他产业产值近1000亿元,重点地区农户增收40%以上来自森林康养产业。
——四川。2015年,四川在全国率先提出“森林康养”的概念,发布森林康养“十三五”规划,2017年提出加快建设全国森林康养目的地。2016年以来,四川省率先探索森林康养相关标准规范制定,出台了《森林康养基地建设资源条件》《森林康养基地建设基础设施》《森林康养基地建设康养林评价》相关标准,并在成都、绵阳等地开展森林康养医学实证,推进森林康养基地环境监测和森林康养指数发布。根据相关报道,2021年全省林草生态旅游人次达到3.2亿、综合收入1700亿元。
——贵州。贵州省2021年森林康养全产业链实现产值1965.72亿元,占林业总产值一半以上,重点打造“大生态+森林康养”林业经济发展新模式,形成了山地气候型、山地温泉型、林茶复合型、林药结合型等多种特色康养方式,并在全国率先将森林康养合规性项目纳入医保报销范围。
——广西。2021年广西林业生态旅游和森林康养年接待游客1.45亿人次,总消费额1300亿元,占广西文旅产业收入总额的20%以上。根据《广西森林康养产业发展“十四五”规划》,致力打造广西成为森林康养大省(区)和世界级森林康养目的地,力争到2025年,森林康养综合收入达1000亿元。
06. 温泉康养概况
(一)市场规模
温泉康养是体验旅游与康养产业相结合的特色产品,以温泉酒店、温泉公寓、温泉疗养院、温泉度假村为主要载体形式,具体业态大致为各类温泉泡池、特殊疗浴(如泥疗、沙疗、盐浴等)、按摩、养生膳食、健身运动等。我国很早重视温泉的康养功能,1983年卫生部发文设立4个康复中心,其中北京小汤山康复中心(现为北京小汤山医院-三级综合医院)、辽宁汤岗子康复中心(现为辽宁省鞍山市汤岗子医院)、广东从化康复中心均充分利用当地的温泉资源。
据途牛发布的《2023温泉游消费趋势报告》显示,2023年温泉旅游项目的发展呈现出积极态势,市场前景广阔。据海森文旅不完全统计,该年度共有70个温泉旅游项目,涵盖温泉度假村、温泉酒店、温泉综合体、温泉SPA等多个种类,这些项目在签约、工程建设及开业等阶段都取得了积极的进展。据相关调查数据,2023年,全国温泉度假行业市场规模预计将达到5235.3亿元,而2018年的市场规模只有4004.9亿元,规模增长超过30%。
(二)竞争格局
企业区域性布局特征明显,集中在温泉资源丰富的省份。2005年经国土资源部地质普查后初步统计,全国各省(区、市)已发现温泉3150处,各省(区、市)都有分布,其中,云南、西藏、广东、四川和福建温泉出露的数量最多,居前五位,约占全国温泉总数的70%。据中国温泉协会数据显示,梳理全国重点温泉企业,主要集中于广东、云南、辽宁、河南、江苏、福建等地区。上述地区温泉企业密集度高,说明温泉开发程度较高。

表 4 全国重点省份温泉企业数量(2021年)
温泉开发和运营具有较高的行业壁垒。1)企业需要拥有温泉水资源开采资质。开发地热温泉项目需要获得相应的地热采矿许可证。采矿权许可证由国务院国土资源主管部门统一印制,由各级国土资源主管部门按照法定的权限颁发。采矿许可证不得买卖、涂改、转借他人。这一规定提高了企业进入温泉开发的门槛。2)较高的资金投入。温泉建设属于重资产投资,温泉企业平均投资额超过3亿元。但据中国温泉协会《2019中国温泉旅游产业发展报告》数据,温泉旅游企业的年均利润在1000万元左右,温泉行业投资盈利率普遍偏低。
(三)发展趋势
因疫情影响温泉康养市场向酒店运营模式回归。近些年,随着人们对健康养生的追求,温泉与地产关系愈加密切,围绕温泉主题的度假公寓、旅居社区等温泉小镇、温泉综合体等地产项目呈现井喷式爆发。市场的盲目开发使得温泉康养发展同质化严重,市场供给趋于饱和。疫情影响下,温泉康养的开发和运营重新回归到温泉养生的本质,重点发挥好温泉康养酒店的商业模式,在此基础上寻求未来市场突破。
“温泉+”多样化的主题温泉旅游产品是未来发展趋势。随着温泉旅游的深入发展,温泉地区将结合本地特色旅游资源,进行多样化产品打造,如“温泉+民俗风情”“温泉+自驾车”“温泉+体育”“温泉+美食”等。同时,未来结合医养功能,聘请医疗保健专家团队,设计各具特色功能的温泉池,如加入各种中草药和花粉的药浴温泉,具有泉水按摩功能的音波喷射泉等。
07.中医药康养概况



图 1 我国中医药康养基地分布情况
08.运动康养概况
(一)概念及类别
运动康养是在康养产业大发展的背景下,运动与旅游、医学相结合发展的一类重要业态,消费者通过日常休闲运动、运动旅游、运动康复方式达到健身、娱乐、诊疗等效果。运动康养按照康养效果可分为健身运动康养、健美运动康养、娱乐运动康养以及医疗运动康养。从经营内容看,运动康养业态包含运动体育场馆、运动旅游小镇(也称为“体育旅游小镇”)以及运动节事运营等。

图 2 运动康养类别
(二)发展现状
运动康养的主要载体为运动体育场馆、运动旅游小镇(体育小镇)等。由于疫情影响,运动康养业态受到全面冲击,各类运动场馆、运动小镇等项目暂时关闭,运动体育赛事不断取消,运动康养领域的企业承受巨大的运营压力。
运动体育场馆通过聚集地产企业或投资机构注入资本,吸引体育企业、旅游企业参与运营。运动节事运营通过策划观赏型或参与型的大众业余运动赛事等,吸引大众消费者参与,塑造运动节事品牌,从而通过与各类赞助商、转播方合作获取盈利,如北上广等一线城市的马拉松比赛、泥泞跑或观赏娱乐性较强的哈尔滨冰雪节等。
未来,康养产业的发展主要表现为以下四大趋势
趋势一:对于康养产业,国家将给予最大力度的政策支持
中共十九届中央政治局常委,国务院总理李克强提出“健康产业将发展为国民经济的重要支柱产业”。对于康养产业,国家将给予最大力度的政策支持。
第一,此次疫情使得国民健康和健康服务受到进一步重视,康旅产业扶持力度也将随之增大,或将得到国家大力扶持。比如:增加大健康产业金融扶持力度;加强“互联网+医疗健康”示范区建设;加大健康旅游社区(康旅景区、康旅地产、酒店等)的管理,以及加强医疗服务基础设施建设投入力度等。
第二,乡村康养文旅建设将快速发展。促进乡村康养和乡村振兴、完善乡村产业发展用地政策体系、更灵活地多渠道破解乡村康旅产业用地难题;同时,推动多种新型农业经营主体参与特色农旅融合发展,建设并培育三产融合新业态,加快补上乡村基础设施和公共服务的短板。

趋势二:未来与“大健康”跨界结合的产融市场将蒸蒸日上

趋势三:带有旅养景区的康养产业项目将更受追捧

附:
“宜居宜业和美乡村创建示范基地”征集令
各有关单位:
为深入贯彻党中央、国务院三农决策部署,全面推进乡村振兴,农业农村部中国农业电影电视中心联合中国社会科学院《中国乡村振兴发展报告》蓝皮书课题组、乡村振兴研究院、《中国乡村振兴发展网》、和美幸福乡村(北京)建设有限公司等相关媒体和行业组织单位,启动实施《乡村振兴赋能计划(2023—2025年)》,创建宜居宜业和美乡村示范基地,广泛宣传各地的文明风尚、产业发展、和美乡村等典型经验,为全面推进乡村振兴赋能。
十二届全国政协副主席、中华同心温暖工程基金会理事长马培华,十三届全国政协副主席辜胜阻,十四届全国人大常会委员、农业与农村委员会副主任、中国工程院院士唐华俊,十四届全国人大常委会委员、农业与农村委员会副主任委员、民进中央副主席王刚,国务院参事、农业农村部原副部长于康震,农业农村部国家首席兽医师(官)李金祥,农业农村部总畜牧师张天佐,原国务院扶贫办主任、原农业部副部长、全国乡村文化产业创新联盟主席刘坚,中国农业大学原校长柯炳生,原农业部党组成员、中国农产品市场协会会长张玉香,原农业部总农艺师、中国合作经济学会会长孙中华,十三届全国政协常委、国家林草局原副局长刘东生等领导现场致辞,并对乡村振兴品牌节作出重要批示。
展乡村振兴壮丽风采,聚农业强国澎湃力量!为进一步落实党的二十大关于建设宜居宜业和美乡村的重大战略部署,充分展示各地“五好两宜”和美乡村示范基地的建设成效和崭新风貌,开展第三批“宜居宜业和美乡村创建示范基地”征集活动。现将有关事宜通知如下:
一、指导思想
以习近平新时代中国特色社会主义思想为指导,以财政部、农业农村部“五好两宜”为基本标准,开展以“富裕、生态、美丽、健康、智慧、平安、文明和奋进乡村”为重点内容的“宜居宜业和美乡村创建示范基地”第三次征集活动,结合联合编制《宜居宜业和美乡村评价标准》,推进中国式“三农”现代化协调发展,助力建设宜居宜业和美乡村。
二、征集对象和条件
以县区级单位为征集对象。
围绕“规划好、建设好、环境好、经营好、乡风好、宜居宜业”的“五好两宜”的目标,强化规划引领,统筹资源要素,动员各方力量,积极探索“宜居宜业和美乡村创建示范基地”建设有效途径。
(一)党建引领
(二)产业兴旺
(三)生态优美
(四)治理有效
(五)特色显著
三、征集方式
本次宣传征集活动面向全国,采用推荐与自荐两种方式。
(一)单位推荐征集
各省级农业农村主管部门、各市县人民政府或组成部门、中央新闻单位及其所属部门、全国及地方行业协会商会等社会团体可以推荐本行政区域内、联系报道过、服务范围内的示范基地。
(二)自荐征集
可以通过自荐方式参与征集。
四、征集资料
(一)文字材料
1.填写《宜居宜业和美乡村创建示范基地推荐(或自荐)表》,推荐单位需标明并盖章。
2.宜居宜业和美乡村创建示范基地推荐(或自荐)材料一份(通讯体裁,600字左右,适合对外宣传),可额外附加文字材料。
(二)图片资料
1.展示乡村产业、环境、人文、生活现状的图片一组(5-10张);
2.反映宜居宜业和美乡村创建示范基地建设过程的图片一组(5-10张);
3.作品不限拍摄设备(手机、相机均可),JPG格式,每幅作品应大于2M,不超过10M。
(三)视频资料
自主选报,时长控制在5分钟以内,MP4格式,清晰度不低于720P。电子版请于2024年7月15日前,发送到《中国乡村振兴发展网》指定邮箱13801221307@139.com。推荐表加盖公章后发送电子版。上述资料必须真实,不得虚构和夸大。
五、征集程序
1.登记初审
2.组织初选
3.复核确定
4.发布宣传
六、联系方式
申报负责人:韩主任
电话:13801221307
邮箱:13801221307@139.com
农业农村部中国农业电影电视中心
《中国乡村振兴发展网》
和美幸福乡村(北京)建设有限公司
2024年4月15日
宜居宜业和美乡村创建示范基地推荐(或自荐)表 | ||||||
申报名称 | 请填写单位名称 | |||||
单位性质 (单选) | £政府机关 £科研单位 £事业单位 £国有企业 £民营企业 £外资企业 £军队系统 £个人 £其他 | |||||
申报类别
| £产业振兴典型案例 £人才振兴典型案例 £文化振兴典型案例 £生态振兴典型案例 £组织振兴典型案例 | £社会责任典型案例 £品牌兴农典型案例 £科技强农典型案例 £名企助农典型案例 £宜居宜业和美乡村创建示范基地 | ||||
单选,最终类别可能以实际情况调整。 | ||||||
单位负责人 | 姓名 | 职务/职称 | ||||
联系人 | 姓名 | 联系电话 | 需电话畅通以便核实信息 | |||
通讯地址 | ||||||
推介词 | 25字以内,一句话概括推介案例。品牌兴农典型案例请提及品牌名称。用于乡村振兴品牌节及案例汇编,请慎重对待。参考:培育“莱阳味道”千亿集群,探索业兴民富“莱阳路径” | 推介官 | ||||
案例简介 | 请以【申报名称】为对象进行填写。 1000字以内,是专家推介评审及案例汇编的重要参考。 建议从案例背景、在全面推进乡村振兴工作中的创新思路和创新做法等方面进行填写。 | |||||
案例图片 | 1-3张,请确保图片高清且无侵权情况。企业可上传一张高清版logo图片。 | |||||
单位声明及 授权书 | 本单位/本人,蓝字请替换申请参加《乡村振兴赋能计划》典型案例征集活动。承诺合法有效存续,提交的信息资料真实无误。保证参加活动期间无违反公序良俗行为、无违法犯罪行为。 授权人:本单位/本人,蓝字请替换,授权中国农业电影电视中心为被授权人,享有相应著作权的图片(以下简称“授权作品”),授权事项如下: 1.授权权利及授权内容: 授权人授权被授权人将授权作品用于被授权人所拍摄的影视、视听节目、网络节目中;将授权作品用于被授权人或者被授权人关联主体的网站中;将授权作品用于被授权人自行或联合第三方的出版物、刊物中;以其他合理且符合行业惯例的使用方式使用授权作品。 2.授权期限和授权地域范围: 授权期限为永久,授权地域范围为全世界。本款约定是指仅在本授权书约定的范围内,中国农业电影电视中心可以永远在全世界使用授权作品制作节目、出版物,也可以将含有授权作品的节目、出版物在全世界范围内永久进行发行(如在网络或者境内、境外的电视台播出),不受时间和地域的限制。 授权人同意,被授权人就上述其拍摄或制作的影视节目、视听节目、网络节目、出版物、刊物等享有完整的著作权,有权自由使用并处分上述影视节目、视听节目、网络节目、出版物、刊物等。 授权人保证享有充分完整的权利向被授权人进行上述授权,保证授权内容不存在违反国家法律规定或者侵犯第三方合法权益的情况。如存在上述情况,授权人将独立承担相应责任,如因此给被授权人造成损失的,授权人应负责赔偿。 特此授权。 申报单位/授权人:申报单位/个人,蓝字请替换 签章: 2024年 月 日 | |||||
推荐单位 | 县处级以上单位或本地农业主管部门 | |||||
单位联系人 | 姓名 | 联系电话 | ||||
职务/职称 | ||||||
推荐意见 | 上述材料完整有效,符合本次征集活动申报条件,特此推荐! 推荐单位:县处级单位以上或本地农业主管部门,蓝字请替换 签章: 2024年 月 日 | |||||
申报步骤:填写表内信息及盖章后扫描为PDF电子版,将此表的WORD版本及PDF版本上传到申报入口页面,文件命名方式:【申报奖项名称+单位名称】。